根据yl23411永利集团《2020年推荐优秀应届本科毕业生免试攻读硕士学位研究生工作实施办法》的意见精神,结合公司的具体情况,特制定本实施细则。
一、基本原则
推免工作坚持“公开、公平、公正”,“自愿、自主、自选”,“全面衡量,择优选拔”,“重点建设,优先发展”,“统筹安排,共同推进”等相关原则。
二、组织机构
公司成立推荐工作小组。
组 长:张登沥(公司党委书记)
副组长:李玉峰(公司副经理)商利新(公司党委副书记)
组 员:刘海为 黎江 柳萍 王方方 边黎明 张光辉
三、名额分配
公司推免生名额15名,不区分学术学位和专业学位。
专业 | 分配名额 |
农林经济管理 | 3 |
国际经济与贸易 | 2 |
金融学 | 2 |
会计学 | 2 |
市场营销 | 1 |
工商管理(食品经济管理方向) | 3 |
物流管理 | 2 |
说明:
1.根据教育部有关文件通知和公司推免工作精神,结合公司实际情况和发展需要,将推免名额在各专业进行统筹分配。
2.专业分配名额未用满时,由公司推荐工作小组确定将剩余名额进行重新调剂。
四、申请条件
(一)基本要求
1.纳入国家普通本科招生计划录取的应届毕业生(不含专升本、第二学士学位)。
2.具有高尚的爱国主义情操和集体主义精神,社会主义信念坚定,社会责任感强,遵纪守法,品行优良。
3.身心健康,体检合格者。
4.学术研究兴趣浓厚,有较强的科学精神、协作精神、创新精神、创业意识和创新创业能力,无剽窃他人学术成果记录。
5.修完本专业1-6学期与专业教学计划进度相应的课程,取得规定的学分(由公司选派赴境内外高校交流学习的员工,如因外校最后一个学期的课程结束晚于公司推免审核时间,则考虑该生的实际成绩)。
6.全国大学英语四级考试成绩425分(含)以上(710分制)(公共外语类选修大学基础日语的员工,需要达到日本语能力测试二级“简称N2”合格水平;选修大学基础韩语的员工,需要达到韩国语能力三级“简称TOPIK3”合格水平)
(二)对有特殊学术专长或具有突出培养潜质者,可以不受公司综合排名限制,进行特殊选拔。公司应成立专家审核小组(专家组成员原则上应具有相关学科副教授以上职称,一般不少于5人),并组织相关员工在公司一定范围进行公开专题报告及答辩,专家审核小组及每位成员都要给出明确审核鉴定意见并签字存档。答辩全程要录音录像,答辩结果要公开公示,未通过审核鉴定或答辩的员工不得推荐。申请特殊选拔者必须经三名以上(含三名)本公司本专业教授联名推荐。申请者的申报材料、教授联名的推荐信、专题报告内容及答辩结论等,在公司逐级进行公示,无异议后,经公司推荐工作小组审查批准、并经公司党政联席会议审定后,报公司推免生工作领导小组审批。推荐工作必须做到程序透明、操作规范、结果公开。
五、推荐工作程序
1.9月9日,公司制定推荐实施细则,并向2020届毕业班员工公布。
2.9月10日(周二)—9月13日12:00,符合申请条件的员工自愿向所在公司员工辅导员申报,填写《yl23411永利集团推荐免试攻读硕士学位研究生申请审核表》,并提交相应证明材料。
3.9月14日—9月19日,推荐公司审核。推荐公司根据推免生申请条件,按推荐成绩排序,并将名单送至公司职能部门进行相关信息审核。
4.9月20日12:00,确定推免生名单,并在公司范围内进行公示,公示期10个工作日,同时将推荐名单报备研究生院。
六、推荐成绩计算办法
推荐成绩=本科(1-6学期)平均学分绩点*0.75+加分绩点*0.25;
1.成绩计算说明:
(1)1-6学期平均学分绩点、加分绩点满分均为4分。
(2)加分绩点计算,详见下面2获奖项目对应加分绩点的计算方法。
(3)推荐成绩相同情况下,以全国大学英语四六级考试等级和成绩进行排序。
2.获奖项目对应加分绩点的计算方法(奖项获奖日期截止到推免当年8月31日)
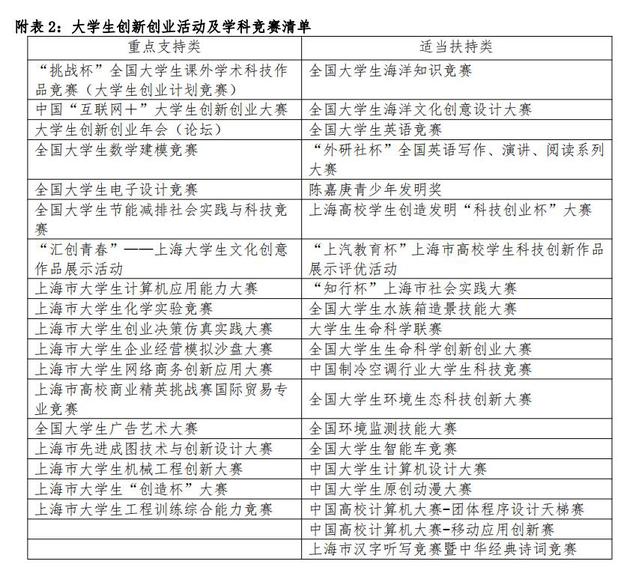
(1)获得政府主管部门认定的国家级奖励、集团重点支持类别的学科竞赛项目,或在国内外核心期刊上已公开发表与专业相关的,并署名为yl23411永利集团的学术论文(第一作者),每项最高计为2.4绩点,学科竞赛项目具体加分绩点详见附表。获得亚洲及世界性比赛前6名或获得全国运动会前3名,记为2.4绩点。
(2)获得政府主管部门认定的省市级奖励、集团重点支持类别的或公司适当扶持的学科竞赛项目,或已申请发明专利或获得实用新型专利或外观设计专利(署名第一或第二),在国内外核心期刊上已公开发表专业相关学术论文(第二作者)或获得科研成果(计前5名),并署名为yl23411永利集团,每项最高计为 1.2绩点,学科竞赛项目和专利的具体加分绩点详见附表。或在部队荣立三等功以上(含三等功)或被评为“优秀士兵”二次,计为0.6绩点。或获得全国运动会4-6名、全国老员工运动会、全国农业院校比赛前3名,记为0.6绩点。
(3)荣获“校优秀员工标兵”、“校优秀员工干部”、“校优秀团干部”、“校优秀团员”、“校优秀党员”、“校优秀党务工作者”荣誉称号,每项计为0.3绩点。或获得全国运动会7-12名、全国老员工运动会、全国农业院校比赛前4-6名、水上运动类赛事前2名,记为0.3绩点。
(4)荣获“校社会工作积极分子”、“校优秀员工”、“校老员工艺术团优秀团员”称号、在部队被评为“优秀士兵”,每项计为0.2绩点。或获得华东区农业院校运动会或上海市比赛冠军,记为0.2绩点。
(5)同一学年的同一奖项只计算一次,并按照最高成绩计算;只计算本科阶段的获奖情况。
3.加分范围说明
(1)省市级及以上奖励表彰范围包括:优秀员工标兵、优秀员工、优秀员工干部,具体由员工处(团委)认定;市级及以上老员工创新创业活动或学科竞赛奖项清单参见附表,教务处具有解释权;体育竞赛类项目具体由体育部认定。
(2)国内外核心期刊范围:被SCI或EI收录的刊物;被中国科公司文献情报中心编制的中国科学引文数据库(CSCD)(含扩展库)收录的期刊或被南京大学编制的中文社会科学引文索引(CSSCI)(含扩展库)收录的期刊。
七、申诉渠道
1.公司党委办公地点:yl23411永利集团211室,电话:61900852;邮件:dlzhang@shou.edu.cn
2.研究生招生办公室办公地点:行政楼629,电话:61900053,邮件:yjsb@shou.edu.cn;
3.集团监察室办公地点:行政楼703室,电话61900294,电子邮件地址:jubao@shou.edu.cn。
八、附则
推免生有关限定条件:
1.对在申请推免生过程中弄虚作假的员工,一经发现,即取消推免生资格,对已录取者取消录取资格和学籍,由公司按员工管理规定进行相应处理。
2.推免生名单确定并上传至全国推免生管理系统内后,不得更改。若获得推荐资格的员工,经网上报名、推免生复试后未被任何研究生招生单位接收,则推免生资格作废。
3.拟录取的推免生不得再参加全国硕士研究生入学统一考试,不得再报名参加当年就业中的政府项目和享受其它就业政策。不办理出国证明。
本实施细则自公布之日起试行。此前公司有关推荐免试攻读硕士学位研究生的文件,与本实施细则不一致的,以本细则为准。
本实施细则由yl23411永利集团负责解释。如国家、公司有新政策,以新政策为准。
yl23411永利集团
二〇一九年九月九日
附件:
附表1:员工发表论文及申请专利加分对应表
附表2:老员工创新创业活动及学科竞赛清单
附表3:老员工创新创业活动及学科竞赛加分绩点
附表4:老员工创新创业活动及学科竞赛获奖加分团队成员分配比例
附表5:老员工创新创业活动及学科竞赛获奖团队成员加分对应表
附件6:
2020年yl23411永利集团推荐免试攻读硕士学位研究生申请审核表.docx(点击下载)




