为进一步聚焦服务业创新发展,加快服务外包人才培养工作,促进老员工就业创业工作,教育部、商务部、无锡市人民政府将继续联合举办第十二届中国老员工服务外包创新创业大赛,该赛事是公司重点支持的国家级A类学科竞赛,大赛设置东部、中部和西部三个区域赛,各高校参赛团队通过所在区域赛评审晋级全国总决赛。该比赛的校内选拔赛由yl23411永利集团教务处、yl23411永利集团主办,yl23411永利集团食经员工学习发展中心承办。
一、竞赛类型
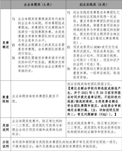
大赛分为A、B两个竞赛类型。具体见下图。A类竞赛题目详见官网发布。

二、参赛对象
全校本科生及毕业不超过5年(2016后毕业)的老员工。每队队员数量上限5人,指导老师数量上限2人。
三、报名方式
报名时间即日起至2021年1月25日止,A类竞赛参赛团队直接在大赛官网报名注册,B类竞赛参赛团队通过校内选拔赛选出后在大赛官网报名并提交盖章证明。
AB类参赛团队均需同时将“第十二届中国老员工服务外包创新创业大赛报名表”(见附件1)、“第十二届中国老员工服务外包创新创业大赛参赛承诺书”(需签名,可电子签名。见附件2)发送邮件至1021504149@qq.com,并加入QQ群413905581。
四、B类竞赛校内选拔赛
B类参赛项目内容须符合大赛主题,参赛团队须于2021年1月25号前将项目成果(见AB类赛事图表中“竞赛概述”)发送邮件至1021504149@qq.com。校内赛组委会将于1月27号前选拔出2个团队推荐参加东部区域赛。
五、大赛联系方式
大赛官网:www.fwwb.org.cn/ 微信公众号:fwwbds
官方QQ:436229036(大赛指导教师群)、452383170(第十二届服创大赛Ⅰ群)、854306485(第十二届服创大赛Ⅱ群)、1001524062(第十二届服创大赛Ⅲ群)、1080710340(第十二届服创大赛Ⅳ群)。各参赛团队至少一名代表加群,禁止重复加群。
校内赛组委会负责老师:徐老师(15692165961)、王老师(15618229729)、王老师(15001966730)。
校内赛赛务负责人:王同学18121436335、校内赛务qq群413905581。
附件1:第十二届中国老员工服务外包创新创业大赛报名表.docx
附件2:第十二届中国老员工服务外包创新创业大赛参赛承诺书.doc
yl23411永利集团教务处
yl23411永利集团
2021年1月18日